-
涉嫌犯罪,“杰出女企业家”熊海涛被留置调查,3家上市公司紧急公告!其与丈夫同登富豪榜,财富达140亿元
1月27日晚,东材科技(60108)、毅昌科技(002420)、高盟新材(300200)集体公告,公司实际控制人熊海涛被留置、立案调查。图片来源:高金富恒集团微信东材科技称,公司于2026年1月27日收到高...
-
一夜之间,张雨绮遭多个品牌迅速切割,删除代言内容!相关品牌方回应:合作已终止
1月27日晚,话题“张雨绮多个商务被取消”登上热搜。 近日,知名演员张雨绮被前夫袁巴元的前妻葛晓倩实名举报代孕、插足婚姻及律师威胁家属等,持续发酵并引发热议。目前,张雨绮方暂...
-
康宁美股盘前飙升超7%!报道:Meta拟豪掷60亿美元订购光纤,发力AI数据中心
科技巨头Meta已与老牌玻璃制造商康宁达成一项价值高达60亿美元的长期供货协议,以获取其数据中心所需的光纤电缆。这笔交易凸显了人工智能竞赛正从算法模型层面,迅速蔓延至底层硬件基础...
-
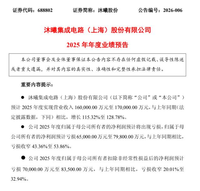
GPU明星股,最新公告!预亏不超过7.98亿元,亏损收窄
1月27日晚间,沐曦股份(688802.SH)发布业绩预告。得益于产品及服务获得下游客户的广泛认可与持续采购,公司预计2025年度实现营业收入16.00亿元至17.00亿元,与上年同期相比,增长115.32%至12...
-
出资125亿元!中国人寿参设两只股权基金,锚定这些领域→
保险公司加力探索股权投资。近日,中国人寿保险股份有限公司(下称“中国人寿”)披露公告称,拟投资设立一只养老产业基金和一只长三角科创基金,认缴出资额合计近125亿元。在分析人士...
-
欧盟正式启动各成员国政府卫星通信计划!
据央视新闻,当地时间1月27日,欧盟空间事务专员安德留斯·库比留斯在布鲁塞尔举行的一次会议上表示,欧盟政府卫星通信计划已于“上周”启动。该计划汇集了27个欧盟成员国政府拥有的卫...
-
18平米校园苗圃起步!大学生创业团队,带着AI制造闯港股|港E声
本文来源:时代商业研究院 作者:时代商业研究院 来源丨时代商业研究院作者丨实习生杨军微编辑丨郑琳2026年1月22日,上海市首批大学生科技创业基金扶持企业——上海精智实业股份有限公司...
-
火眼金睛辨骗局:五步拆穿“共益云商”类资金盘
面对“共益云商”这类包装精良的骗局,愤怒和担忧之余,我们更需要一套实用的“防身术”。今天,我就教你五步拆解法,让你自己就能成为反诈专家,看穿绝大多数资金盘和传销陷阱。第一...
-
“画皮”再升级:除了“英矽智能”,你的钱还可能被这些“高科技”盯上
近年来,投资理财领域的新名词层出不穷,从“元宇宙”到“人工智能”,再到如今的“AI制药”。就在近日,一个打着“英矽智能”旗号、承诺日化1%高收益的理财APP被证实为彻头彻尾的套牌...
-
小心“星辉基金会”的温情陷阱!以慈善养老为名的骗局正在掏空老人的钱包
打着“捐赠返利”和“高息养老”的旗号,一个看似正规的慈善组织正悄悄将手伸向老年人的口袋。郑州某小区65岁的退休教师张女士,最近被拉进了一个“星辉基金会爱心交流群”。群里的“...
-
“GreenX”项目调查:披着“RWA+AI”外衣的“躺赚”陷阱?
一场看似合规创新的金融革命,实际上是精心设计的庞氏结构,每个新加入的投资者都成为维持这个泡沫运转的燃料。一款名为“GreenX”的项目,宣称自己是“连接传统金融与Web3的桥梁”,以...
-
“梅里茨资本”骗局再起底:AI量化外衣下的传销资金盘
来自江苏的李先生在拒绝继续为“梅里茨资本”拉人后,他的账户被平台以“风控审核”为由限制操作,客服明确暗示,如果不发展新成员,账户很难恢复。近年来,一种名为“梅里茨资本”的...
-
锚定“金融+体育”生态,江苏银行与“苏超”双向奔赴
本文来源:时代周报 作者:张榕当金融服务与绿茵激情相拥,当市井烟火与全民足球相融,它们将勾勒出怎样热血而鲜活的图景,又将为地方经济注入何等鲜活的力量? 2025年现象级民间足球...
-
骗子发律师函?揭秘元通交易所诈骗团伙威胁反诈博主新伎俩
一封看似专业的法律警告,实则是一张掩盖罪恶的遮羞布,诈骗团伙正在用这种方式对揭露真相的人进行心理恐吓。“我们已委托律师,将对您的诽谤行为采取法律措施。” 当这封邮件出现在...
-
华友钴业控股子公司5926万元项目环评获同意
每经AI快讯,“A股绿色报告”项目监控到的数据显示,华友钴业(SH603799)控股子公司广西华友新材料有限公司有价金属化合物综合回收利用项目环评审批获同意。该项目总投资额达5926万元。该...
-
五一出游防骗指南:警惕假旅行社、免费项目陷阱及酒店潜规则
然而,旅途中的骗局常常让人防不胜防,怎样才能轻松愉快出游呢?这份旅游防骗指南请收好。跟团出游,本来是为了方便,如果遇到假旅行社、黑导游,糟心事怕是要接踵而至了。然而,旅途...
-
地缘风险叠加供应激增,全球原油运费飙升至三年来新高
地缘政治风险加剧与区域性原油供应激增,正推动油轮运费升至近三年高位。与此同时,国际能源署(IEA)、美国能源信息署(EIA)和石油输出国组织(OPEC)对2026年石油供需前景的判断出现显...
-
警惕“HKDR”骗局:假借“个税”敛财,实为洗钱杀猪盘
手机上“发现恶意应用”的红色警报与江苏南通的服务器地址,揭穿了这场冒充香港金融机构的骗局,但真正令其原形毕露的,是那一份精心设计的“个人所得税”缴费表。 近期,一个自称为...
-
刚刚,全线大涨!A股龙头,突发公告!
“金王”突然大举扫货。今晚,A股黄金龙头—紫金矿业公告称,公司控股的紫金黄金国际拟收购位于加拿大多伦多的黄金生产与勘探公司Allied Gold(联合黄金),交易估值55亿加元(约合人民币...
-
45亿“蛇吞象”!邵氏兄弟拟收购正午阳光等资产,黎瑞刚操盘曲线上市?
资深传媒人、被称作“中国默多克”的黎瑞刚,正操盘一桩“蛇吞象”大交易。来源:新财富杂志综合自上海证券报、时代财经、摩达财经等影视行业或将上演一出“蛇吞象”的资本戏码。1月...
- 点击查看更多


