-
继续扫货!平安人寿再度增持国寿H股,持股比例升至9.14%
全文共1547字,阅读全文约需3分钟平安人寿增持中国人寿H股1189.1万股,涉资约3.81亿港元后,持股比例由8.98%升至9.14%。此前,其加仓步伐从未停歇。本文首发于21金融圈未经授权 不得转载作者...
-
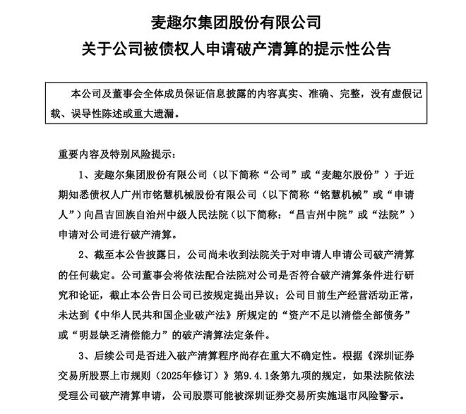
595万元货款未结清,设备供应商“掀桌”,麦趣尔被申请破产清算
上市乳企麦趣尔(002719.SZ)被债权人申请破产。1月28日,麦趣尔发布公告称,因595.49万元货款尚未支付,设备供应商广州市铭慧机械股份有限公司(以下简称“铭慧机械”)已向法院申请对该公...
-
华为宣布:最高降4000元!此前苹果开启大降价
1月29日消息,华为官网和华为终端BG董事长余承东宣布即将开启春节限时优惠,即日起至2月28日,Pura 80系列指定机型最高优惠1500元,Mate 70系列指定机型最高优惠1800元,Mate X6系列最高优惠2000元...
-
三大运营商发布2026“施工图”,平治信息如何抢占先发优势?
站在“十五五”开局之年,三大运营商的竞争逻辑已彻底改写。近日,中国移动、中国电信、中国联通相继召开年度工作会议,在总结“十四五”收官成效的同时,正式敲定“十五五”开局的战...
-
A股罕见一幕,股东会选举董事,候选人会前突然“退出”,控股股东投出超20亿弃权票
由控股股东及一致行动人提名的董事候选人,却因超20亿弃权票而落选。 1月28日晚间,冠捷科技(SZ000727,股价2.63元,市值119.13亿元)发布当日召开的2026年第一次临时股东会决议公告。公告显...
-
Model S/X 下岗,特斯拉产线被机器人 “接班”
当地时间1月28日,特斯拉发布的第四季度财报显示,公司当季营收249.0亿美元,同比减少3.1%;经营利润14.1亿美元,同比减少11%;自由现金流14.2亿美元,同比减少30%;毛利率20.1%;每股收益0....
-
鸣鸣很忙上市首日股价涨近70%;韩国5家航司禁止在机舱内使用充电宝|消费早参
丨2025年1月29日 星期四丨NO.1 鸣鸣很忙上市首日股价涨近70%1月28日,鸣鸣很忙(01768.HK)正式登陆港股,开盘后一度上涨449.45%,当日收涨69.06%,市值为862.04亿港元。在1月27日暗盘中,鸣鸣很忙涨...
-
美国“关税炸弹”炸翻盟友?
因不满韩国对美投资进度,特朗普对韩发起“关税突袭”,宣布再次提高所谓“对等关税”。分析称,特朗普滥用关税大棒加速盟友离心,加拿大总理卡尼直言:今日美国几乎无正常可言!关税...
-
飞天茅台批价涨至约1600元!二手平台现抢购“外挂”?
全文共662字,阅读大约需要1分钟1月28日,飞天茅台批价涨至约1600元的消息引发关注。据财联社,受春节旺季需求向好等因素影响,近日53度、500ml飞天茅台酒批价持续上涨,今日已涨至约1600元...
-
高强度投入研发与销售,科大讯飞预计2025年净利最高预增70%
1月29日,科大讯飞(SZ002230,股价57.32元,市值1325亿元)发布2025年度业绩预告。去年,在研发投入同比增超20%、销售费用同比增超25%的高强度投入下,科大讯飞预计实现归母净利润7.85亿~9.50亿元...
-
突然卖爆!14年前的旧iPhone,仅55元一台,近30天订单量破十万,网友:可以玩游戏,拍“复古照”
近日,十几年前流行的iPhone 4S突然爆火。 据封面新闻,电商平台销售数据显示,标价55元的iPhone 4S近一个月销量突破万件,全平台粗略估计累计订单量超十万,远超同期多款新品手机。 社交媒...
-
土耳其外长:攻击伊朗非正确选择!埃及外长分别与美国伊朗官员通话 !沙特、阿联酋:不得使用其领土军事打击伊
据央视新闻,总台记者当地时间1月28日获悉,埃及外交部长阿卜杜勒阿提分别与美国总统特使威特科夫及伊朗外交部长阿拉格齐通电话,重点讨论通过外交途径缓解紧张局势。阿卜杜勒阿提在通...
-
新春“换将”潮:高管变动公告340份,31家上市公司董事长辞职
马年新春的喜庆氛围尚未褪去,上市公司的人事布局已率先按下“刷新键”。根据同花顺数据,1月1日至1月28日,A股公布董事长、总经理、财务总监等高管的辞职、离任公告达340份,涉及314家上...
-
ETF今日收评 | 多只黄金股相关ETF涨停,疫苗、通用航空、光伏等ETF跌超2%
1月28日,沪指、深成指冲高回落,创业板指高开低走,盘中一度跌超1%。从板块来看,资源股全天领涨,贵金属、油气、电解铝方向轮番爆发,存储芯片概念表现活跃;下跌方面,医药医疗、光...
-
金价再创历史新高,多只黄金股连续涨停,部分黄金主题类基金暂停申购
1月28日,截至北京时间14时08分,伦敦现货黄金最高触及5266.43美元/盎司,再创历史新高。A股贵金属概念股盘中多数上涨,招金黄金、四川黄金、湖南黄金、西部黄金等纷纷涨停。值得注意的是...
-
与阿里、DeepSeek同台竞技,K2.5进化Agent集群,杨植麟为Kimi锁定系统智能主赛道
“它是我们目前最强大的模型。”1月27日,Kimi正式发布并开源全新多模态模型K2.5,月之暗面创始人杨植麟在介绍新模型的视频中这样定义了Kimi K2.5。Kimi K2.5是一个拥有1万亿参数的MoE(Mixtur...
-
开年一个月,红杉迎来第五家IPO
2026年一开年,在芯片半导体、商业航天、AI等一众火热概念的“夹击”下,“量贩零食第一股”鸣鸣很忙跑出来了,于1月28日正式登陆港股,发行价236.6港元/股,开盘大涨88.08%,报445港元/股,...
-
茅台稳居公募基金前十大重仓股之列;蜜雪冰城全资子公司控股福鹿家丨酒业早参
丨2025年1月28日星期三丨NO.1 茅台稳居公募基金前十大重仓股之列1月26日,最新披露的公募基金前十大重仓股出现新变化:尽管公募基金整体持仓向AI、科技、新能源倾斜,但贵州茅台依然稳居前...
-
7年期车贷来了!车企“超低息”大促有点儿猛
图片来源:摄图网全文共4658字,阅读全文约需10分钟在提振消费同时,7年超长车贷究竟适合哪类消费者?更长周期、更低首付的汽车贷款产品,也让金融机构的风控压力陡增?车辆残值会不会...
-
突发!广州“神秘女富豪”被抓,手握3家上市公司
很突然,这位神秘女富豪被抓了!就在今晚,三家A股上市公司,几乎同时发布公告称:实际控制人熊海涛,被立案调查并实施留置。简言之,熊海涛被监察委抓了。具体犯了什么事,暂不得而...
- 点击查看更多


