-
张勇复出,海底捞也不会了?
大刀阔斧地改革,砍掉那些影响发展的枝蔓。文 | 华商韬略 杨彼得2026年1月13日,海底捞一纸公告,瞬间成为餐饮业、资本市场乃至商业财经的热闻:公司创始人、董事会主席张勇,重新出任...
-
调查丨4.5万善款,4.4万被中间人“抽走”
王琳(化名)11岁的女儿四年前被查出患有严重的血液系统重大疾病,日复一日的化疗、复查与靶向治疗,早已将这个普通家庭的积蓄掏空殆尽。为了给孩子争取更多的治疗机会,夫妻二人加入...
-
歌尔股份股价连跌后火速加码回购,昨日收盘价已跌破回购均价
伴随股价自高点回落超35%,歌尔股份加码了回购金额,公司回购金额从5亿~10亿元提升至10亿~15亿元。《每日经济新闻》记者发现,公司昨日收盘价已跌破公司的回购均价27.32元,公司的控股股东...
-
这国股指期货直线拉升!特朗普宣布:降低关税
据央视新闻,当地时间2月2日,美国总统特朗普在社交媒体平台“真实社交”上发文称,他于当日上午与印度总理莫迪进行了电话交谈。图片来源:视觉中国特朗普表示,双方达成了一项美印贸...
-
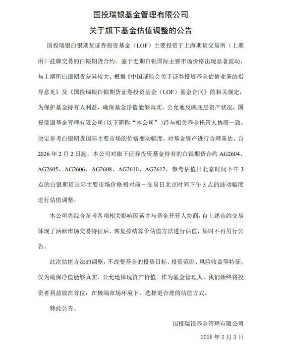
净值单日下跌31.5%!国投瑞银白银LOF给出解释,业内:预估还有3-5个跌停
记者 王砚丹 编辑 陈柯名 2月2日晚间,国投瑞银白银LOF更新净值数据,其最新净值为2.2494元,相比上一日(1月30日)的3.2838元,单日跌幅高达31.5%,创公募基金单日下跌历史纪录。 国投瑞银白银...
-
航天宏图一字跌停,去年预亏超10亿元,面临退市风险警示
2月2日,商业航天龙头企业航天宏图(SH688066,股价28.55元,市值75亿元)开盘后一字板跌停。值得关注的是,航天宏图在1月31日晚间曾发布业绩预告,预计2025年公司净亏损10.30亿元左右,扣非后...
-
邵氏兄弟:百年港牌,今成华人文化上市跳板
作者| 宋婉心编辑|张帆封面来源|IC photo香港娱乐业正逐步改姓“黎”。近日香港头部电影集团绍氏兄弟发布了一条公告,表示拟收购其主要股东华人文化旗下的核心影视资产。核心影视资产主要...
-
专访交通银行普惠金融事业部华勐慧:银行数字化风控的普惠新实践
图片来源:摄图网全文共4753字,阅读全文约需11分钟交行依托大数据与金融科技手段,建立了特色化、数字化、智能化风控体系,实现普惠型小微企业贷款复合年均增长率超过20%,资产质量保持...
-
实探北京菜百:回购柜台排队两小时,有人一次卖出212万元金条
中新经纬2月2日电 (李自曼)“回购金条的这边排队,回购金饰的排旁边。别挤,一个一个来。”2日,北京市西城区北京菜市口百货股份有限公司(下称菜百)回购柜台的工作人员对着前来变现...
-
350亿vs25000亿!国产模型正打破美国AI编程垄断
产业竞争的烈火终究是烧到了大模型上,前段时间,知名编程模型Claude的开发商、估值超过3500亿美元(约合25000亿人民币)的Anthropic公司选择对华“断供”。而且不仅是对中国企业,也明确指出...
-
超50亿元限售股解禁+连续三年亏损,芯原股份股价却创下新高!国家集成电路基金等计划减持!
2026年1月26日,芯原股份股价创下历史新高,盘中最高涨至237.79元。不过,仅一周过后,芯原股份便发布了股东减持股份计划公告。而此前公司第二大股东国家集成电路基金就公布了减持计划。...
-
发生了什么?沪指一天跌掉102点,两大板块逆势领涨
2月2日,市场全天震荡调整,三大指数均跌超2%。截至收盘,沪指跌2.48%,深成指跌2.69%,创业板指跌2.46%。板块来看,白酒、电网设备逆势走强。有色金属、油气、化工、煤炭、半导体等板块跌...
-
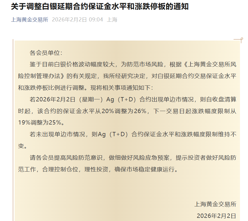
事关白银,上海黄金交易所紧急出手!国投白银LOF复牌后一字跌停,封单金额超80亿元
上海黄金交易所2月2日发布《关于调整白银延期合约保证金水平和涨跌停板的通知》(下称《通知》),《通知》表示,鉴于目前白银价格波动幅度较大,为防范市场风险,根据《上海黄金交易...
-
开盘大跌!黄金、白银,直线跳水!
贵金属市场抛售潮仍在持续。今日早间,现货黄金、白银价格再度跳水,现货白银盘初一度大跌超7%,现货黄金一度大跌近4%。美股期货亚市盘初走低,纳斯达克100指数期货一度跌超1%,标普50...
-
宝馨科技及其实控人被立案;鹏辉能源拟赴港上市|新能源早参
丨 2026年2月2日 星期一 丨NO.1 鹏辉能源:向香港联交所递交H股发行并上市申请2月1日,鹏辉能源公告称,公司已于2026年1月30日向香港联交所递交了发行境外上市外资股(H股)并在香港联交所主...
-
黄金是避险资产,不是冒险资产
黄金又火了,这次不是因为暴涨,而是因为暴跌。1月29日,现货黄金飙升至5598.75美元/盎司,白银突破121美元/盎司,双双刷新历史高位。然而,巅峰之下,暴跌潮骤然来袭,现货黄金单日最大跌...
-
出口退税管理新规出台!实现备案事项“一表通办” 超36个月未申报办理将缴纳增值税
据国家税务总局官网2月1日消息,为贯彻落实《中华人民共和国增值税法》《中华人民共和国增值税法实施条例》及《财政部税务总局关于出口业务增值税和消费税政策的公告》有关规定和要求...
-
他的门徒,一统美联储和财政部
随着特朗普总统宣布沃什为美联储主席人选,华尔街传奇投资者德鲁肯米勒正以一种独特方式成为全球经济政策最具影响力的人物——他的两位关键门生同时掌控美国财政部和美联储。这位71岁...
-
应乌方请求,SpaceX给“星链”降速!美俄:举行“建设性”会谈!泽连斯基最新表态
据参考消息,乌克兰国际文传电讯社1月31日报道,乌克兰国防部长的技术顾问谢尔盖·别斯克列斯特诺夫表示,应乌国防部请求,太空探索技术公司(SpaceX)已采取措施,限制“星链”系统在乌...
-
哈梅内伊现身!特朗普:不能透露对伊行动最终决定!伊朗:这种做法“荒谬”
据央视新闻,美国总统特朗普1月31日称,伊朗正“严肃地”与美国对话,他不能透露是否已就对伊行动作出最终决定。图片来源:视觉中国特朗普当天在总统专机“空军一号”上作出上述表态。...
- 点击查看更多


