摘要:2月10日晚间,ST雪发(SZ002485,股价4.81元,市值26亿元,即雪松发展)获悉,广州市中级人民法院(以...
2月10日晚间,ST雪发(SZ002485,股价4.81元,市值26亿元,即雪松发展)获悉,广州市中级人民法院(以下简称广州中院)已于当日就公司关联方雪松控股集团有限公司(以下简称雪松控股)、实际控制人张劲等人涉嫌“集资诈骗、非法吸收公众存款、背信运用受托财产、妨害作证一案”宣判。
不过,截至目前,ST雪发尚未收到相关判决书,具体结果还需以广州中院作出的判决书载明的为准。公告还称,张劲除身为公司实际控制人外,不在公司担任任何职务。《每日经济新闻》记者注意到,2月9日及2月10日,ST雪发均以涨停收盘。
""
图片来源: Wind截图
需要说明的是,张劲未直接持有ST雪发股份,他通过广州雪松文化旅游投资有限公司(以下简称雪松文投)及广州君凯投资有限公司合计持有ST雪发69.40%股份,但其大部分持股目前处于质押及司法冻结状态。约10天前,ST雪发发布了业绩预告,预计2025年继续亏损。
约3年前宣布实控人张劲“失联”
关于雪松控股及张劲一案,最早可以追溯到2023年。
根据公开报道,2023年5月7日,广州市公安局黄埔区分局发布通告,对雪松控股下属的广东圆方投资有限公司等涉嫌非法吸收公众存款案立案查处。公安机关已对主要犯罪嫌疑人张某等人采取刑事强制措施;已依法提取相关涉案数据,并已委托专业机构进行独立鉴定和司法审计;已对涉案相关资产予以查封、扣押、冻结。
(更多信息请参考:《涉嫌非法吸收公众存款!雪松控股下属公司被立案查处》)
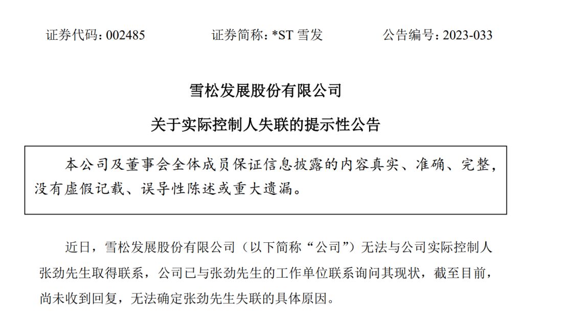
随后,ST雪发在2023年5月9日发布实控人失联的提示性公告,称公司无法与张劲取得联系,公司已与张劲的工作单位联系询问其现状,但当时无法确定张劲失联的具体原因。
""
图片来源:公告截图
上述公告发布一周后,深交所向ST雪发下发年报问询函,其中要求该公司说明实际控制人被采取刑事强制措施事项的进展及对公司的影响,以及“其他人员是否存在失联情形”。不过,直到当年8月,ST雪发才发布了年报问询回复。公司称,截至当时尚未收到张劲工作单位的书面回复。
根据ST雪发公告,张劲于1971年出生于广州,籍贯湖南。具备深圳大学本科、香港理工大学研究生学历。他在1997年4月设立雪松实业集团有限公司(以下简称雪松实业)的前身——君华集团有限公司,并担任法定代表人、董事长兼总经理。
上市公司曾称控股股东致力于支持公司发展
公开资料显示,2017年,雪松文投入主ST雪发(彼时上市公司证券简称为希努尔),张劲成为公司实际控制人,ST雪发也由此切入文旅领域,形成服装、文旅双主业布局。
在上述刑事强制措施事项发生后,ST雪发多次在公告中强调,公司与雪松实业等关联方在业务、人员、资产、机构、财务等方面完全分开,保持独立。同时,ST雪发也曾表示,与控股股东雪松文投在业务、人员、资产、机构、财务等方面完全分开,具有独立完整的业务及自主经营能力。
《每日经济新闻》记者注意到,在2月10日晚间发布的公告中,ST雪发也有类似表达。不过,上市公司当年也曾在投资者交流会上介绍,控股股东雪松文投致力于“支持公司产业健康发展、规范运作”。
""
当年,ST雪发还介绍称,雪松控股全球总部位于广州,是广州成长起来的世界500强企业、国内大宗商品领军企业,曾以2851亿元营收位列2020年《财富》世界500强第296位。
不过,雪松控股于2021年陷入资金流动困境,旗下多款理财产品出现逾期兑付。2022年1月,雪松控股发出致歉信,承认原定应于1月底完成的兑付无法落实。
今年1月底,ST雪发发布了2025年业绩预告,去年预亏1.74亿元至2.45亿元,亏损较上期有所增加。
以下内容为赞助商提供

网赚项目交流+骗局曝光群
扫码进群,获取今日项目最新消息

TG:@say588




