摘要:近日,广东清远的李女士向央广网投诉,她新购买的周生生足金福袋挂坠佩戴一天后即被刮花,并出现...
近日,广东清远的李女士向央广网投诉,她新购买的周生生足金福袋挂坠佩戴一天后即被刮花,并出现白色痕迹。李女士将挂坠送检后,结果发现不同点位的金含量数据存在巨大差异。然而,当其据此要求退货时,却一度遭拒。

李女士购买的挂坠(受访者供图)
足金挂坠戴了一天就刮花
据李女士介绍,当天她与妹妹一同前往该店,共购买了三款黄金饰品,其中她个人花费4215元,购入一个足金福袋挂坠(价格2306元)和一个足金小羊挂坠(价格1909元)。

照片显示,挂坠刮花位置出现白色痕迹(受访者供图)
李女士说,挂坠购买后并未立即佩戴,直至1月13日晚才上身。然而,其中的足金福袋挂坠佩戴一天便被刮花并露出白色痕迹。
“1月14日我在家煮饭、拖地,没做什么重活,也没接触过特殊物品。”她回忆道。
1月17日,李女士前往周生生门店沟通,门店怀疑是她佩戴不当导致的,“他们问我是不是用了香水、化妆品,弄到挂坠上,还说我不会佩戴,把问题都归咎于我”。沟通过程中,门店曾提出售后方案,称可以将福袋挂坠拿回厂家修复。但李女士认为,足金福袋挂坠刮花后出现白色痕迹,可能存在质量问题,应该退货退款,但门店坚称不能退货。
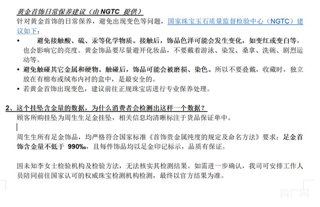
检测结果显示不同点位金含量不同
李女士说,周生生工作人员曾在微信中解释,称产品黄金纯度有保障。当李女士提出黄金纯度质疑时,该工作人员建议她去鉴定,但同时又称“专业的鉴定在哪里我也不知道”“烧熔它你就戴不了了”。
1月27日,李女士前往清远市清城区某从事黄金回收业务的门店,对福袋挂坠进行光谱检测。“我前后测了七八次,换了好多个点位,特别是刮花的那一面,测了很多地方都不纯。”李女士介绍说,检测过程中,工作人员担心挂坠“刮到了铁”,特意对福袋挂坠进行了清洗,结果洗完之后检测结果还是含有其他物质,黄金纯度依然不达标。

照片显示,四个点位的金含量存在差异(受访者供图)
李女士提供的检测结果照片及视频显示,该挂坠纯度最高点位金含量为99.99%,但其他点位的检测结果却出现了不同的数据:其中一个点位金含量为96.21%,另一个点位为83.35%,最低的一个点位仅为64.37%。金含量最高点位和最低点位相差35.62%。
此外,检测结果照片还显示,挂坠中含有铁、银、钯等多种其他金属元素。李女士说,为了验证检测的准确性,自己还将佩戴多年的黄金耳环带到该店进行检测,结果都达到了足金标准。
李女士说,检测人员看到结果后也感到意外,他们称:“这种情况比较少见,一般黄金饰品纯度都是99%以上,怎么会一面达标一面含有铁质,纯度差这么多?”
在记者致电后,李女士在11时许接到周生生销售门店的微信留言,称“经与公司沟通,可以把发白的那件货品单独退货”。
1月31日,自称是周生生方面的工作人员回复记者称:“李女士1月5日购买了挂坠,17日到店反馈挂坠上出现白色痕迹,经核实非质量问题,不符合退换货政策,初步建议返厂翻新。考虑到春节临近,出于对客户最大的诚意,我司愿意为其提供退货服务。”

自称是周生生方面工作人员给记者的回复
记者了解到,在退货诉求遭到门店拒绝后,李女士通过12315App提交了相关投诉。属地清远市清城区市场监督管理局新城市场监督管理所的相关工作人员向记者确认,他们已接到李女士的投诉,且查看了其提供的光谱检测结果。
该工作人员介绍,目前正在对此起消费纠纷进行调解,“周生生那边也有专人对接处理,具体事宜都在沟通推进中”。
来源 央广网
编辑 成嘉怡
审核 毛迪 王晨郁
校对 陈震海
责任编辑:李曦_NN2587以下内容为赞助商提供

网赚项目交流+骗局曝光群
扫码进群,获取今日项目最新消息

TG:@say588




