摘要:红星资本局1月28日消息,因业绩补偿迟迟没有到位,鹏欣资源(600490)正式起诉公司实际控制人姜照柏...
红星资本局1月28日消息,因业绩补偿迟迟没有到位,鹏欣资源(600490)正式起诉公司实际控制人姜照柏等人。
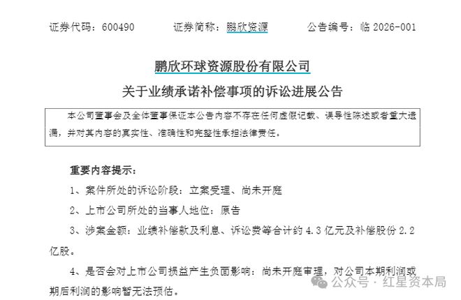
1月27日晚,鹏欣资源发布公告,公司于近日收到上海市第二中级人民法院送达的《受理案件通知书》。公司作为原告,起诉被告姜照柏、姜雷,要求对方支付业绩补偿款及利息、诉讼费等合计约4.3亿元及补偿股份2.2亿股。

以鹏欣资源1月27日的收盘价(10.16元/股)估算,2.2亿股市值约22.35亿元。上述案件涉案金额合计约26.65亿元。
据悉,被告姜照柏、姜雷为兄弟关系。姜照柏为鹏欣资源实际控制人,姜雷自2024年4月至今,任上海鹏欣(集团)有限公司董事长,现任鹏欣资源公司董事。
上述纠纷源于姜照柏、姜雷向上市公司注入的资产未能达成业绩承诺,其实际业绩与承诺的差额达23.08亿元。
此前于2018年,公司通过向姜照柏、姜雷增发2.2亿股及支付4亿元现金,收购两人持有的宁波天弘100%股权,进而间接控制CAPM African Precious Metals(下称“CAPM公司”)。CAPM公司的核心资产为南非奥尼金矿矿业权。
根据双方签署的《业绩承诺补偿协议》,约定2018年-2024年为业绩承诺期,宁波天弘累计承诺净利润不低于19.44亿元。若未达标,公司有权以1元总价回购补偿股份并注销,不足部分以现金补足。
根据中兴财光华会计师事务所出具的审核报告,截至2024年末,宁波天弘业绩承诺期届满,累计净利润为-3.64亿元,未达到承诺目标。实际实现净利润与承诺实现的净利润差额超过23亿元。

据称,受到多方面因素的综合影响,宁波天弘的核心资产——奥尼金矿关键专项设备的采购进展迟缓,矿区设备供应周期大幅延长,现场生产运营几乎陷入半停滞状态,复产复工计划被迫推迟,生产运营工作难以有效开展,其全面复产计划延后。
经公司测算,公司要求姜照柏、姜雷两人补偿股份2.2亿股,并支付现金补偿4.14亿元,现金补偿需于2025年6月10日前支付。
公司已于2025年4月27日向两被告发出《关于业绩承诺补偿事宜的催告函》,要求两人履行补偿义务,但双方经多轮协商仍未达成补偿方案,且两人至今未予履行补偿义务。
在最新公告中,鹏欣资源表示,两被告未履行业绩补偿义务,已构成根本违约,严重侵害公司的合法权益。公告提示,因案件目前处于立案受理阶段,尚未开庭,暂无法预估对公司本期及期后利润的影响。
据公开资料,姜照柏生于1963年,原籍南通通州区,系知名“鹏欣系”掌门人,其旗下一度拥有鹏欣资源、国中水务、鹏都农牧(已退市)等多家上市公司。其个人也一度登顶南通富豪榜。

姜照柏,图据“鹏欣集团”微信公众号
姜照柏曾以251亿元财富值位列2014年胡润百富榜第43位。在2023年的榜单上,姜照柏的身家下降至100亿元。2025年的榜单已经没有他的身影。
据鹏欣资源去年8月下旬披露,姜照柏、姜雷及其一致行动人(包括鹏欣集团、智冠投资、风格投资)合计持有公司股份7.41亿股,持股比例为33.47%。其中未处于质押和冻结状态的股份为2.28亿股。
公司官网信息显示,鹏欣资源主要业务为有色金属矿产资源的开采、加工、冶炼及销售,包括金属铜、金、钴等。除此之外,公司的业务范围还包括贸易、金融领域。
2025年前三季度,鹏欣资源实现营收41.29亿元,同比增长26.83%;归属于上市公司股东的净利润为2.34亿元,同比扭亏。黄金、铜及钴业务作为公司营收与利润增长的核心引擎,收入较上年同期增加10.37亿元,成为推动公司整体业绩增长的关键力量。
截至1月28日收盘,鹏欣资源收涨10.04%,报11.18元/股,总市值247.40亿元。
(本文不构成任何投资建议,据此操作风险自担)
编辑 侯春萍 综合自公司公告、证券时报、深圳商报
审核 任志江
以下内容为赞助商提供

网赚项目交流+骗局曝光群
扫码进群,获取今日项目最新消息

TG:@say588




