摘要:文 | 萧田动力电池行业可能也要迎来洗牌了。就在前不久,吉利(00175.HK)旗下的威睿电动,一纸诉状把...
文 | 萧田
动力电池行业可能也要迎来洗牌了。
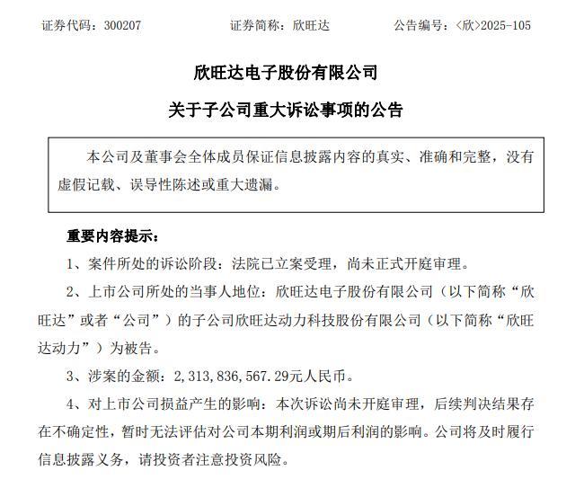
就在前不久,吉利(00175.HK)旗下的威睿电动,一纸诉状把电池供应商欣旺达(300207.SZ)的子公司给告了,索赔金额高达23.14亿元。

这场天价官司,瞬间把这家二线电池巨头推上了风口浪尖。
要知道,23.14亿元,可是相当于欣旺达一年半的净利润——2024年及2025年上半年归母净利润的总和。
此外,这场官司来得也不是时候。当下,欣旺达正处于赴港上市的关键节点,核心子公司背上重大未决诉讼,无异于给它的上市之路蒙上了一层阴影。
欣旺达从消费类锂电池起家,后布局汽车动力电池,如今已是全球第六大动力电池供应商,而吉利曾是欣旺达布局汽车动力电池市场的首批客户,双方早在八年前就开始合作,前者一度是欣旺达动力的大客户。
从如胶似漆到对簿公堂,如今的吉利与欣旺达的关系迎来了“破裂”。
有心人发现,在欣旺达最新提交的港交所招股书里,作为曾经如此重要的客户和合作伙伴,吉利系也已经不在客户名单里。
那么,吉利为何要在欣旺达的关键时刻“掀桌”?欣旺达的危机是偶然还是必然?这家在固态电池上试图“弯道超车”的电池厂商,还能在市场立稳脚跟吗?
1、“不合时宜”的诉讼和早有端倪的“掀桌”
一般而言,动力电池供应商与主机厂之间的供应关系,相对稳定,而吉利选择此刻“发难”,这背后无疑透露着两者的矛盾已经到了不可调和的程度。
实际上,这场官司看似突然,其实早就出现了端倪。
欣旺达与吉利的合作始于2018年。彼时,欣旺达切入吉利供应链,成为威睿电动的重要电芯供应商,双方甚至还合资建厂。
2021年9月,欣旺达与吉利成立合资公司“山东吉利欣旺达动力电池有限公司”,聚焦HEV及48V轻混系统的动力电池包,吉利承诺每年采购量不低于其需求量的80%。

但好景不长,一些使用欣旺达电芯的极氪001车型被爆问题,车主开始抱怨充电变慢、续航“虚标”等问题。极氪不得不针对问题车型车主免费更换电池包,付出了20至24亿元的费用。
裂缝就此产生。此后吉利方面明显开始“疏远”欣旺达,大幅削减采购份额,转而把更多订单给了宁德时代等。
可以说,新能源汽车竞争态势刻不容缓,欣旺达供应问题产品,对吉利是一种背刺。
但这并非是纠纷的导火索。
这场商业诉讼的起点,或许是欣旺达率先发起的货款追讨。
2024年8月,欣旺达旗下子公司因买卖合同纠纷将威睿告上法庭。彼时,新能源行业步入下行周期,众多车企的资金流承压,威睿未能按期兑付货款,但欣旺达为缓解自身现金流压力,追讨1.19亿元拖欠货款及逾期利息。
面对追讨,威睿曾以“电芯存在充电异常、容量衰减等质量问题”为由提出抗辩,试图拒绝支付货款,但法院经审理认为其质量异议证据不足,最终判决威睿全额支付拖欠货款。
这场胜诉,为后续威睿的反击埋下了伏笔。
就在最近,据“第一财经”报道,2026年1月,沃尔沃先后在澳大利亚和美国对旗下纯电SUV车型EX30发起主动召回。澳大利亚方面涉及2024年生产的2815辆车,美国则召回了40辆2025年款车型,两次召回的原因均指向车辆搭载的高压电池存在过热风险。

尽管如此,欣旺达董事长出面回应,表示涉事电池组并非由欣旺达直接供货,其中的电芯产自吉利与欣旺达的合资公司——山东吉利欣旺达,欣旺达在该合资公司中仅持股30%。
但无论结果如果,整起事件中欣旺达似乎都脱不了干系。
众所周知,“安全”是沃尔沃汽车的立身之本。然而,这个被誉为“全球最安全的汽车品牌”,却因为欣旺达的电池遭遇前所未有的挑战。
吉利选择翻脸,在情感上也多了些合理性。
不过,对于正在冲刺港股上市的欣旺达来说,子公司欣旺达动力的这起诉讼,影响程度不可谓不大。
毕竟,当前动力电池市场的竞争关系早已经进入白热化,这起诉书对欣旺达而言,是一难更有可能是一劫。
2、巨头的缝隙与财务危机的枷锁
这场因电池质量引发的诉讼,不仅折射了两家企业间的商业博弈,更透露出“跨界者”欣旺达在动力电池领域蹒跚转型的缩影。
欣旺达,这个并不太响亮的动力电池品牌,在消费电子领域却如雷贯耳。
这家成立于1997年的消费电池龙头,早年从镍氢电池起步,2008年切入锂电池领域,并很快将苹果、华为、小米、OPPO等一线手机品牌的订单尽收囊中,稳坐消费电池Pack领域头把交椅。
全球几乎每五部手机就有一部使用的是欣旺达电池。
经过智能手机产业数十年的成长,消费电池尤其是手机电池市场已然相当成熟,身为参与者的欣旺达也预判到了行业的形势,进入到动力电池领域。
但结果是“起了大早,赶了晚集”。
尽管在2008年,欣旺达就开始布局动力电池,但彼时的主要业务是动力电池管理系统、模组、封装研发等。
直到六年后,即2014年,欣旺达才成立“欣旺达动力”,大举进入动力电池领域,一边成立动力电池事业部,另一边完成收购东莞锂威、进入核心的电芯环节;同时,在新能源汽车领域,与深圳英威腾接连开展合作。

回看欣旺达现在的竞争对手们早已扎堆,比如宁德时代(300750.SZ)前身ATL,2004年投入动力电池研发,2008年设立动力电池事业部;国轩高科(002074.SZ)在2006年、孚能科技(688567.SH)在2009年,亦先后进入动力电池领域。
据中国汽车动力电池产业创新联盟的统计数据,在2025年前11个月,欣旺达在国内的动力电池装车量达到21.8GWh,市场份额占比3.25%,排名第六。
这个成绩单,只能证明欣旺达尚且留在牌桌上,但日子并非是好过的。
失去“先手”优势的欣旺达,一共做了两件事,一件是错位竞争,另一件就是低价策略。
在竞争惨烈的锂电赛道,宁德时代以技术和规模制胜,比亚迪(002594.SZ)靠垂直产业链睥睨车圈,“卷王”中创新航靠价格战杀出一条血路,国轩高科则抱紧大众的大腿。
欣旺达则凭借差异化立足。正如公司董事长王威所说,“虽然我们在规模上尚有差距,但专注于快充技术的研发与创新,使得产品在市场上具有独特竞争力。”
欣旺达所说的“差异化”是指在聚焦方形铝壳的同时布局大圆柱电池,覆盖BEV、PHEV(插电式)/EREV(增程)动力市场,针对BEV推出“闪充”电池;面向EREV和PHEV市场,布局插混电池。

如今,公司HEV电池装机量已经连续三年蝉联中国市场冠军、全球前三,是国内最大的混动汽车电池供应商。
当欣旺达将产品线延伸至纯电(BEV)和插电混动(PHEV)等主流市场,与巨头正面交锋时,其竞争武器便不可避免地转向了第二种:低价竞争。
对比宁德时代、和亿纬锂能(300014.SZ)来看,2022年、2023年、2024年,欣旺达动力类电池平均售价分别为1.1元/Wh、1.0元/Wh、0.6元/Wh;宁德时代则为0.98元/Wh、0.89元/Wh、0.66元/Wh;亿纬锂能为1.1元/Wh、0.9元/Wh、0.6元/Wh。
相近的售价恰恰折射出欣旺达承担的巨大成本——这是因为,动力电池是一个被规模效应统治的行业,出货量越大,越能从上游供应商拿到低价、控制可变成本,越能摊薄巨额研发与产线投入。
这也可以解释,以2024年为例,宁德时代的动力电池系统有24%左右的毛利率,亿纬锂能的动力电池可以实现14%以上的毛利率,欣旺达的动力电池只有不到9%的毛利率。
而随着汽车动力电池市场的竞争越发激烈,头部有宁德时代与比亚迪占据大部分市场份额,包括欣旺达、中创新航(03931.HK)、亿纬锂能等在内的二线厂商,只能在剩下市场空间内持续厮杀。

所有玩家都心知肚明,唯有留在牌桌上才有机会。
为此,早在2022年,欣旺达动力就开始独立融资,2023年7月,欣旺达计划分拆欣旺达动力至创业板上市,但之后就再无进展。直至去年7月,欣旺达香港交所递交上市申请,筹划“A+H”两地上市。
而在上市背后,欣旺达产能扩张带来的资本投入已经达到700亿,截至2024年末的资产负债率已高达63.43%。
换而言之,这起诉讼给当下欣旺达带来的是巨大的不确定性。
3、紧绷的欣旺达害怕“蝴蝶效应”
实际上,这起诉讼并没有直接宣判欣旺达“死刑”。
据新京报报道,欣旺达方面的解释是,动力电池的电池包是一个复杂的系统集成产品,电芯只是其中的“核心储能单元”。除了电芯,电池包主要还包括电池管理系统,这个系统负责实时监测每个电芯的电压、温度、电流;包括热管理系统,确保电芯工作在最佳温度区间,直接影响性能、安全性和寿命;还包括结构件与外壳、电气与连接系统,以及密封与绝缘材料、防火材料等。
更直白来说,电池包出了问题,不一定是欣旺达的电芯有问题,需要严格论证究竟是哪个环节的问题,欣旺达还称交付给其他客户的电芯都进行了大量测试,没有出现过质量问题。
这一点从其他合作上也能看出来,据欣旺达港股招股书,其动力电池业务,已经向包括理想、小鹏、零跑、广汽、上汽、雷诺及日产等主机厂供货。而根据灼识咨询的数据,目前为止,其向2024年全球新能源车厂商销量前十名中的八家客户供应动力类电池。

从欣旺达的视角来看,如果自身的电池出现问题,那么不可能只是吉利这一家。
但欣旺达或许忽视了这起诉讼带来的“寒蝉效应”。
随着新能源汽车渗透率不断提升,消费者认知也在快速深化。他们的关注点正从整车品牌,向更深层的供应链关键环节延伸。
其中,占据整车成本比例高、且与安全性能强相关的动力电池,其生产厂商的品牌与技术实力,已成为越来越多C端用户购车时重点考察和讨论的因素。
这也是为什么像宁德时代这样的B2B供应商,近几年动作充满了“不务正业”的气息:它像消费品公司一样,在机场、高铁站这些地方砸下重金做广告,甚至赞助了关注度极高的欧洲杯,与海信、比亚迪这些C端品牌同台竞技。
本质上就是“挟C以令B”,不遗余力地去“讨好”客户的客户(C端的消费者),反过来影响客户的决策。
即便欣旺达的“质量问题”不会被坐实,但此次诉讼带来的广泛传播,也或将动摇整车厂对二线电池供应商的信心。
一方面,欣旺达的C端声誉并不高。此前,理想在推广i6车型时,就曾因提供“宁德时代与欣旺达电池随机二选一”方案而引发用户争议,为平息疑虑,不得不为选择欣旺达电池的用户提供额外延保;

另一方面,B端客户总有可选项。在汽车供应链管理中,有一条不成文的“避险原则”。当一家供应商陷入重大的质量诉讼时,车企为了规避风险,往往会下意识地启动“B计划”。
这意味着,在未来的新车型定点或者现有车型的排产中,欣旺达的份额很可能会被悄悄削减,订单可能会回流给宁德时代与比亚迪,或者分流给中创新航同等体量的等竞争对手。
这种“隐性封杀”比直接的索赔更可怕,因为它是在潜移默化中切断了企业的造血能力。
更重要的是,相较于头部企业,身处二线阵营的欣旺达,经营压力更大之外,还在重押动力电池技术创新的终极方向——固态电池。
一位动力电池行业人表示,未来数年动力电池仍将以技术创新为主流,谁能在技术上取得突破性进展,谁就能取得市场主导地位。
现阶段,二线的电池厂商如国轩高科、中创新航、蜂巢能源等都在加码布局固态电池,希望完成对宁德时代和比亚迪的突围。
对于欣旺达而言,能否借助固态电池实现弯道超车,主要取决于两个因素:一是技术是否成熟;二是成本是否足够低。这其中既离不开巨额资金的输血,更离不开众多合作伙伴支持后带来的规模效应。
无论诉讼成功与否,欣旺达都要积极行动起来,摁住这支蝴蝶,否则这只蝴蝶一旦煽动翅膀来,迎来的必将是惊涛骇浪。
以下内容为赞助商提供

网赚项目交流+骗局曝光群
扫码进群,获取今日项目最新消息

TG:@say588




