摘要:免税行业巨头中免最近利好不断。2025年12月26日晚间,中国中免发布公告称,公司收到中招国际招标有...

免税行业巨头中免最近利好不断。
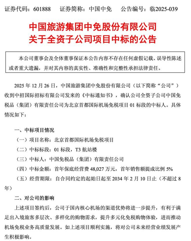
2025年12月26日晚间,中国中免发布公告称,公司收到中招国际招标有限公司发来的《中标通知书》,确认公司全资子公司中免集团为北京首都国际机场免税项目01标段的中标人。

实际上不止于北京机场。
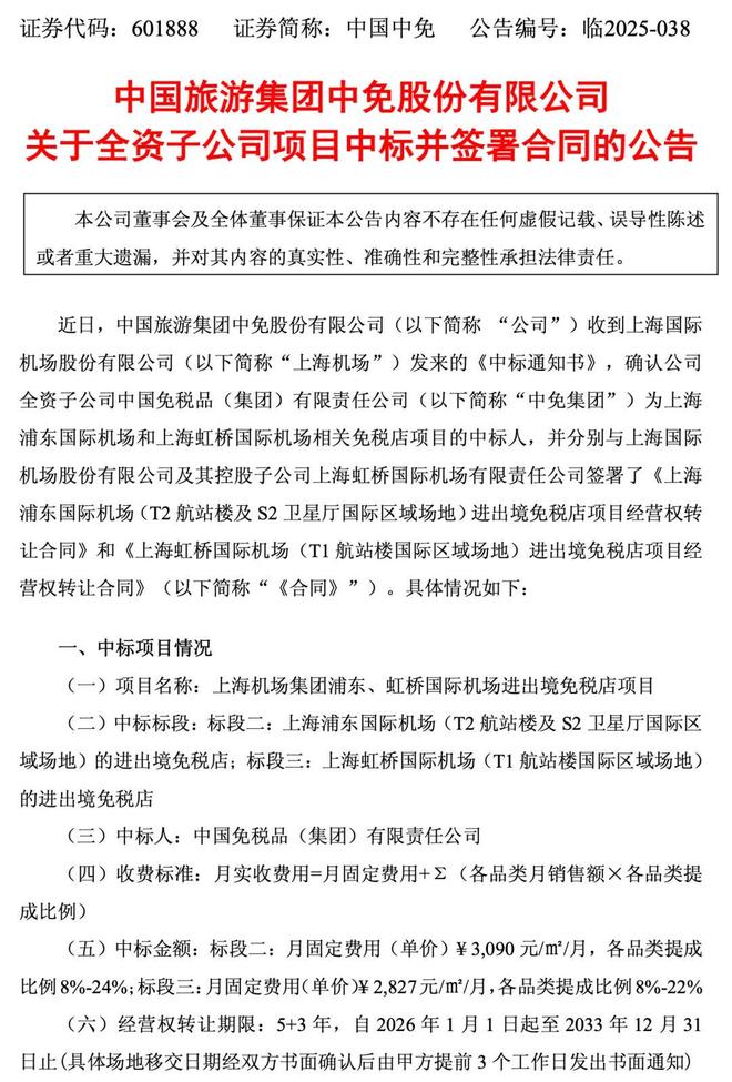
就在2025年12月17日,中国中免公告,收到上海机场发来的《中标通知书》,确认公司全资子公司中免集团为上海浦东国际机场和上海虹桥国际机场相关免税店项目的中标人。

除了中免集团,本次中标北京和上海机场进出境免税店项目的还有王府井集团和杜福睿。杜福睿隶属于全球免税巨头Avolta。
此前,北京上海的机场免税业务一直是日上免税行经营,而从本次中标结果来看,免税店运营商更加多元化,涵盖央企、地方国企以及外资企业。
同时中标两大机场
对于北京上海这样的国际化大都市来说,机场免税店经营权向来都是各免税店运营必争之地,而中免是唯一同时中标北京上海两大城市机场的免税店运营商。
之前发布的招投标公示详情显示,上海两座机场免税店项目共有三个标段,包括上海浦东机场T1航站楼及S1卫星厅国际区域、上海浦东国际机场T2航站楼及S2卫星厅国际区域、上海虹桥国际机场T1航站楼国际区域。三个标段中,第一、二中标候选人均为中免集团和杜福睿。
北京首都机场中标候选人中,中免集团成为北京首都机场T3免税项目第一中标候选人,王府井免税成为北京首都机场T2免税项目第一候选人。
可以看出,不管是上海两座机场,还是北京首都机场,中免集团都成功进入“中标候选人”名单,这是中免集团免税店运营能力最有力证明,也为后来正式入选奠定了基础。
连续中标北京上海机场免税店项目,将进一步提升中免集团国内核心机场的渠道优势,不仅有利于满足出入境旅客多层次、多样化的购物需求,对中免集团未来经营业绩也会产生积极影响。
截至2025年8月6日,首都机场国际及地区2025年旅客量已突破1000万人次,较2024年提前30天,全年预计突破1700万人次。
2024年全年,上海两座机场出入境人员达到3399万余人次,占全国空港口岸总量的29%,连续22年位列全国空港第一。
如此规模的客流量,对于中免来说,就意味着巨大的商业机会。消息公布后,中免股价连续上涨,其中2025年12月19日和12月22日两个交易日,涨幅超过8%。
除了核心机场渠道给中免带来的巨大机会,2025年12月18日海南自由贸易港封关,也给中免带来机遇。
三亚市商务局发布数据显示,2025年12月18日封关首日,三亚全市免税销售额达1.18亿元;12月19日和12月20日,三亚全市免税店单日销售额分别为1.05亿元和1.08亿元,分别同比增长45.8%和47%。
对于中免来说,这是典型的长期利好。
中标的核心逻辑
打破垄断,让更多免税店运营商进入机场,是北京和上海机场方面本轮招标的核心诉求。
本次招标前,上海机场为两个招标项目设置了反垄断规则:“标段一和标段二不可兼中兼得,标段三可兼中兼得”。另外企业负责人为同一人,或存在控股、管理关系的关联企业,不得投标同一标段。
新的规则塑造了新的经营格局,不仅有利于提升机场免税店的服务水平,而且也会让消费者得到更多实惠。
对于中免来说,能连续中标北京上海机场免税店项目,也因其经过多年发展,有了非常强大的“硬核实力”。纵观国内免税店运营商,中免不管是市场规模、运营能力,还是场景创新、供应链管理能力,都已今非昔比。
目前,国内拥有免税牌照的有中免、珠免、深免、中出服、中侨、王府井、海旅投以及海发控等,而中免是规模最大的。
从规模看,中免已经成为全球第二大免税运营商,占据海南离岛免税市场超80%份额,运营三亚国际免税城、海口国际免税城等核心项目,市占率全国第一。中免2024年总收入为564.74亿元,归属于上市公司股东的净利润42.67亿元。
对于机场来说,巨大的规模优势,可以让消费者(旅客)受益。背后的道理也很简单,依仗庞大的规模优势,中免可以直接与品牌方或授权供应商合作,砍掉中间商环节,为消费者争取更具优势的价格。
可见,本次北京上海机场免税店招标,不管从规则设置,还是从中标名单来看,都透露着明确的信号:改变之前的模式,让新商业主体进入,促进竞争,给消费者提供更好的消费体验。
一个全新的开始
实际上不止于此。
在一见财经看来,本次北京上海机场免税店项目中标公司多元化,释放了三个非常明确的信号:
其一、行业集中度提高,有利于提升中国免税行业在全球的竞争力。“十五五”规划建议强调,要深化国资国企改革,做强做优做大国有企业和国有资本。
在2024年中国免税及旅游零售市场中,中免集团以78.7%的市场份额稳居第一,远超其他同行,但放眼全球,2024年全球免税及旅游零售市场预计实现销售额737.3亿美元,同期中免总收入为564.74亿元,按最新的汇率价格计算,为80.39亿美元。
行业集中度提高,可以让头部企业通过规模化采购、统一供应链管理和全国性门店网络,进一步降低单位运营成本,不管对于企业还是消费者,都是有利的。
其二、与合资企业相比,本土成长起来的企业更熟悉国内市场,更具市场优势。
在中国经济“内循环”重构背景下,免税行业的格局也在悄然发生变化,消费人群已经由游客向高频客群延展,场景由机场、口岸延伸至城市商业与文旅综合体,业态由“旅游依赖”转向“日常消费”。
在这样的大背景下,需要能力更加全面,更能理解国内消费市场和消费者的商业主体,通过行业整合,释放更大潜力。
其三、外资企业杜福睿中标,也被视为外资免税企业进入中国免税市场的一个信号,也显示了国家持续扩大开放的决心。
最近发布的《关于完善免税店政策支持提振消费的通知》中,进一步放开外资、品类、面积等。上海机场与首都机场新一轮免税招标,均采用分标段招标,明确双免税商且外资准入。
显然,北京上海机场免税店项目本次招标,是一个全新的开始,也释放了非常明确的市场信号。
以下内容为赞助商提供

网赚项目交流+骗局曝光群
扫码进群,获取今日项目最新消息

TG:@say588




